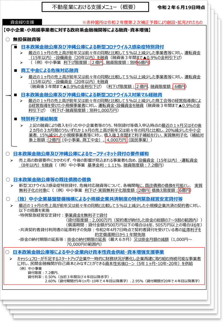
国土交通省では、新型コロナウイルス感染症による影響を受けた各種事業者においてご活用いただける支援メニューを一覧にしたものを公表しています。
「不動産業における支援メニュー」についてもは下記リンクより閲覧することができます。

各種事業者ごとの支援メニューはこちら
(不動産業は「建設・建築・不動産業関係」のカテゴリに掲載されています。)
→新型コロナウイルス感染症に関する国土交通省の対応(国土交通省HP)
国土交通省では、新型コロナウイルス感染症による影響を受けた各種事業者においてご活用いただける支援メニューを一覧にしたものを公表しています。
「不動産業における支援メニュー」についてもは下記リンクより閲覧することができます。

各種事業者ごとの支援メニューはこちら
(不動産業は「建設・建築・不動産業関係」のカテゴリに掲載されています。)
→新型コロナウイルス感染症に関する国土交通省の対応(国土交通省HP)